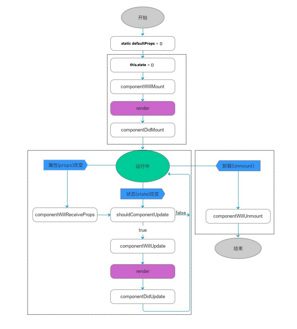
React的生命周期函数
生命周期函数是什么
- 概念:组件从创建、到运行、再到销毁,这期间总是伴随着各种各样的事件,那么,这些事件统称为 组件的生命周期函数。
- 组件生命周期分为三部分:
- 组件创建阶段:组件在创建时执行一次。
- 组件运行阶段:组件根据属性props和状态state的改变,有选择性的触发0次或多次。
- 组件销毁阶段:组件在销毁时时执行一次。

React生命周期的回调函数执行顺序

- 组件创建阶段的生命周期函数
componentWillMount(){}
- 组件将要挂载的时候执行的函数,组件尚未挂载到页面中。
- 虚拟DOM也没有开始创建。
- 这个生命周期函数相当于 vue 中的 created(){}
render(){}
- 在 return 之前,虚拟DOM还没有开始创建,页面上也是空的,此时无法拿到页面中的元素。
- 不要在 render 中使用 this.setState,这样做会导致会死循环。
- 当 return 执行完毕后, 虚拟DOM创建好了,但是,还没有挂载到真正的页面中
componentDidMount(){}
- 当组件挂载到页面上之后,会执行此生命周期函数。
- 此时,我们可以操作页面中的DOM元素了,这是我们可以最早操作DOM元素的生命周期函数。
- 当组件执行完 componentDidMount 函数后,就进入到了 运行中的状态,所以,componentDidMount 是创建阶段的最后一个函数
- 此函数 相当于 Vue 中的 mounted 函数
- 组件运行阶段的生命周期函数
componentWillReceiveProps(nextProps, nextState){}
- 在次函数中必须返回一个布尔值,如果返回的值是 false,则不会继续执行后续的生命周期函数,
组件直接退回到了运行中 的状态,后续的 render 函数并没有被调用,因此,
页面不会被更新,但是,组件的state状态或者 props却被修改了;
- 此时操作 state 或者 props中的属性,需要使用nextProps和 nextState,因为this.state和this.props存储的还是未更新的属性
shouldComponentUpdate(nextProps, nextState){}
- 组件将要更新,但是此时尚未更新,在进入这个生命周期函数的时候,内存中的虚拟DOM是旧的,页面上的 DOM 元素 也是旧的
componentWillUpdate(nextProps, nextState){}
- 此时页面上的 DOM 节点,都是旧的,我们要应该慎重操作,因为此时操作的是旧DOM
render(){}
componentDidUpdate(prevProps, prevState){}
- 组件已经完成更新,state 中的数据、虚拟DOM、页面上的DOM,都是最新的。
- 组件销毁阶段的生命周期函数
- compoentWillUnmount(){}
- 组建将要被卸载。此时,组建还是可用状态。